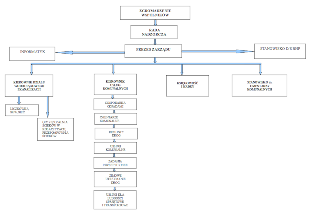
SCHEMAT ORGANIZACYJNY ZAKŁADU GOSPODARKI KOMUNALNEJ

SCHEMAT ORGANIZACYJNY ZAKŁADU GOSPODARKI KOMUNALNEJ W KOŁACZYCACH SP. Z O.O.
.png)
Data dodania: 13 października 2022

SCHEMAT ORGANIZACYJNY ZAKŁADU GOSPODARKI KOMUNALNEJ W KOŁACZYCACH SP. Z O.O.
.png)
Data dodania: 13 października 2022